Draw.io alias app.diagrams.net est un logiciel en ligne gratuit permettant de faire diagrammes.
L’idée ici n’est pas d’avoir un schéma style powerpoint (figé) qu’il sera difficile de modifier mais une diagramme vivant rapide et facile à faire évoluer.
- Les premiers pas sur le site :
Aller ici : diagrams.net
Le site me demande si je veux :
- Créer un nouveau diagramme
- Ouvrir un diagramme existant (fichier.drawio)

Créons notre premier diagramme :
Il existe beaucoup de modèle dans le site :

Commençons un simple Flowchart en cliquant sur create. On me demande où je veux enregistrer le fichier sur mon ordinateur :

Attention : on enregistre pas une image fixe ici mais un fichier XML qu’on ne pourra ouvrir qu’avec draw.io sans pouvoir afficher son contenu.
Le résultat obtenu donne :

Aie mon site est en anglais, pour le mettre en français je peux changer en cliquant sur le globe en haut à droite :

Pensez à réactualiser la page pour obtenir les changements : 
On me demande à nouveau de créer un nouveau diagramme ou d’en ouvrir un existant (mais en français). Cette fois ouvrons le fichier :

Le fichier s’ouvre :

Si on veut obtenir une image (à imprimer par exemple), exportons une image de mon fichier : Fichier -> Exporter en tant que -> Format préféré.

Attention dans le cas de grand diagramme l’affichage peut se retrouver coupé. Pour éviter ce genre de cas utilisez le format « Avancé », ainsi vous pourrez modifier la largeur et la hauteur d’export afin d’avoir de grandes images.

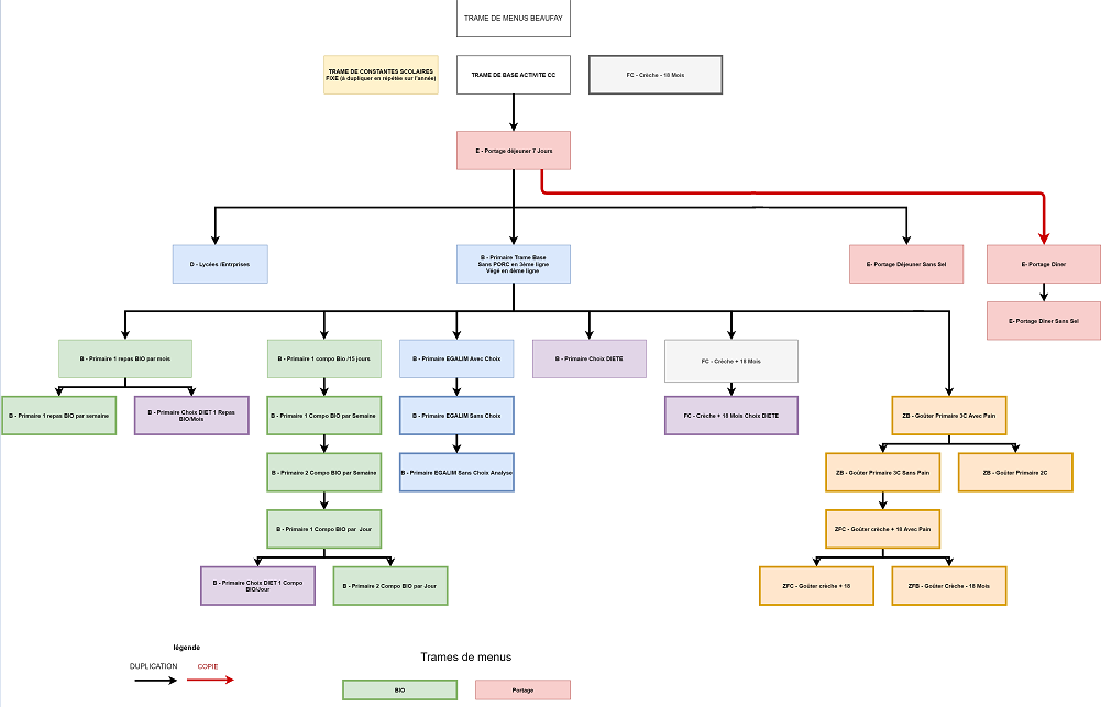
Le fichier est alors téléchargé. L’objectif étant d’avoir un diagramme ressemblant à celui-ci-dessous :

- Mon diagramme
Dans le dossier : Z:\Cuisine-Centrale\Argos\DIAGRAMMES TRAMES DE MENUS
Sont répertoriés les différents diagrammes de menus des CC.
Vous trouverez également un modèle pour démmarer : exemple.drawio
Pour ouvrir ce fichier : Fichier -> Importer à partir de périphérique -> choisir le fichier.

- Entrez dans la légende
Le plus important pour commencer c’est la légende. En effet ce n’est pas une fois que le diagramme aura 150 rectangles rouges qu’il faut se dire je les remplacerais bien par des ronds verts.
Non arretez de lire ce tuto prenez un papier un crayon et faite un brouillon de ce que vous voulez afficher. Un brouillon où vous distinguerez bien les différents élements. Prenez le temps de faire la liste des trames de menus que vous utilisez sur ARGOS. Réfléchissez à l’ordre logique pour relier toutes les trames.
Voici à mon sens le minimum à distinguer :
- Un rectangle correspond au nom d’une trame de menu.
- Comment distinguer une trame BIO d’un choix diet ?
- Comment distinguer une trame de déjeuner d’une trame de diner ?
- Comment distinguer les gouters ?
- Comment distinguer les crèches ?
- Comment distinguer les portages ?
- Les flèches correspondent à des duplications ou des copies de menus.
- Comment les distinguer ?
Vous avez peut être plein de particularités à gérer n’hésitez pas à varier les formes et les couleurs avant de vous attaquez au corps du diagramme.
- Bien commencer
Pour ceux qui n’écoutaient pas au fond de la salle, un diagramme se lit de haut en bas, de gauche à droite. Votre diagramme doit pouvoir se lire palier par palier il faut donc aligner toutes les trames de menus sur une même ligne (une génération en généalogie). Si une flèche rentre par le haut et sort par le bas d’un rectangle cela doit être le cas pour toutes les trames de menus.

- Racine
Votre diagramme doit commencer par le menu le plus complet possible : ex une trame de menu avec déjeuner et diner sur 7 jours avec 4 composantes de chaque.
- Les premières branches
Ensuite les premieres branches de l’arbre correspondront aux trames de menus légèrement différentes (moins complètes). Ex : déjeuner uniquement sur 7 jours ou seulement 2 composantes.
Essayer de regrouper sur le même pallier toutes les trames de menus que vous pouvez faire ensemble. L’idée est de regrouper les actions au maximum.
Attention a bien relier les fleches aux trames de menus en amont et en aval. Si tel est le cas quand vous déplacerez un rectangle les fleches contienueront de le suivre. Cela permet de déplacer toute une branche pour faire de la place pour une nouvelle sans avoir à redéplacer chaque flèche.
- Les branches mortes
Certaines branches comme les piques niques, les constantes, les menus chiffrage EGALIM … ont tendance à etre oubliées. Prenez garde à ne rien oublier.
- Boucle et croisement
Si dans votre arborescence de menus apparait une boucle, un chevauchement c’est qu’il faut revoir l’enchainement des actions, ajouter un palier…
- Bien finir
Une fois terminé ou presque vous devez faire lire votre diagramme à quelqu’un qui n’y connait rien mais qui comprend directement ce qu’on doit faire en lisant :
Je prend ma trame de menu A que je copie/duplique sur la trame de menu B. Et ainsi de suite de haut en bas de gauche à droite.
Il ne doit pas pouvoir se perdre car vous avez bien séparé les paliers et les branches du diagramme.
Si vous comparez à ARGOS vous devez être en mesure de replacer toutes les trames de menus d’ARGOS sur le diagramme.
- Enregistrer ses modifications
N’oubliez pas d’enregistrer votre diagramme sur votre ordinateur pour pouvoir le modifier plus tard.
Fichier -> Enregistrer sous -> …
Il est conseillé de mettre une copie ici : Z:\Cuisine-Centrale\Argos\DIAGRAMMES TRAMES DE MENUS
- Exporter l’image
Pour obtenir l’image du diagramme Fichier -> Exporter en tant que -> Format préféré.
Attention dans le cas de grand diagramme l’affichage peut se retrouver coupé. Pour éviter ce genre de cas utilisez le format « Avancé », ainsi vous pourrez modifier la largeur et la hauteur d’export afin d’avoir de grandes images.